ELEKTRONIK Zirclon140 - Ein Circlotron mit High End Qualitäten
 Home   Bike   Elektronik   Foto   Das Loch          Links

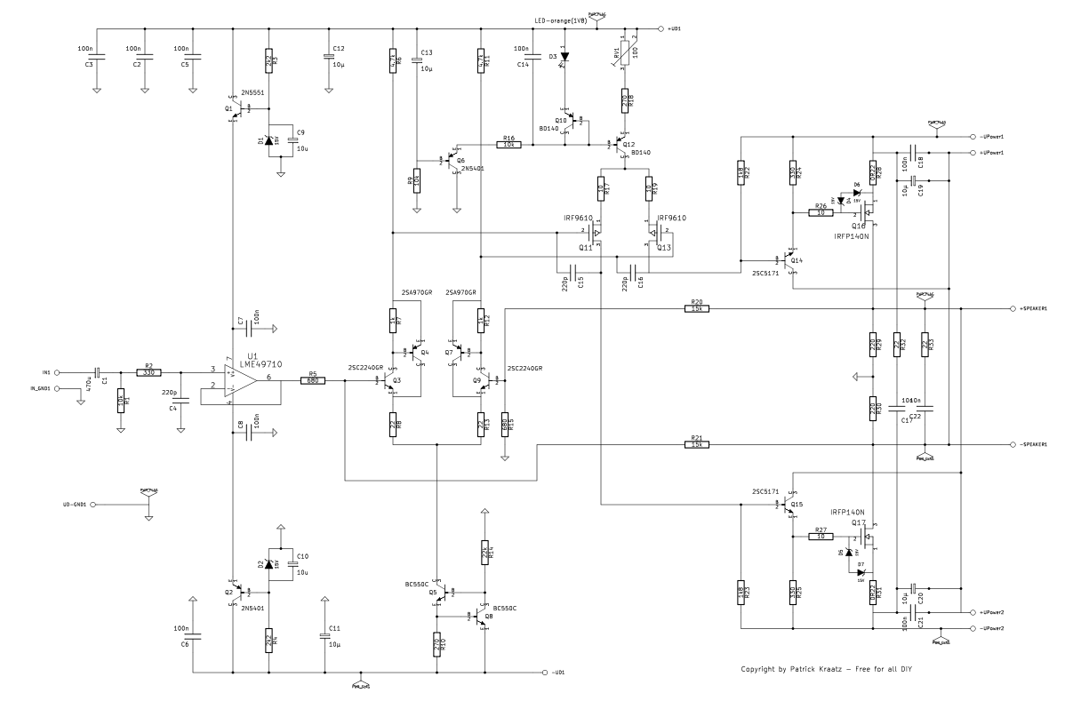
Der Schaltplan

Der Aufbau

Das Netzteil

Bilder vom fertigen Verstärker

Messwerte

 Beschreibung:

Als nächstes Projekt schwebt mir ein Audio-Verstärker mit High-End Qualitäten vor. Mich hat das Prinzip des Circlotrons schon immer fasziniert und so habe ich mit LT-Spice eine Schaltung entwickelt, die gerade wegen seiner Schlichtheit besticht.

Ein Circlotron ist im Prinzip ein Brückenverstärker, bei dem jeweils ein End-Transistor im sog. „single endet“ Modus arbeitet. Es bietet sich an den Arbeitspunkt der einzelnen Transistoren so zu wählen, dass sie jeweils im Class AB-Betrieb laufen. Durch das schwimmende Netzteil werden dann beide Halbwellen wieder zusammengesetzt. Es klingt kurios, aber jeder Endtransistor für sich betrachtet arbeitet im reinen Class A-Betrieb und das sogar bis zur Leistungsgrenze! Allerdings wird der Arbeitspunkt so gewählt, dass jeweils nur eine Halbwelle verarbeitet wird. Erst durch den Brückenbetrieb werden die jeweiligen Halbwellen wieder zusammengesetzt.

Das hat deutliche Vorteile gegenüber komplementären Endstufen. So gut moderne Endtransistoren heutzutage auch sein mögen, völlig komplementär sind sie nie. Deswegen gibt es immer noch Lösungen bei denen der Verstärker in Class-A arbeitet. Und die ganz große Schule, der audiophilen Zunft, bevorzugt sogenannte „single endet“ Endstufen, dass heißt, es kommt nur ein Typ von Transistoren zum Einsatz. Wegen der Verfügbarkeit sind das meist N-Kanal-Typen, die dann gegen eine Konsantstromquelle in Class-A arbeiten.

Ein Circlotron arbeitet ebenfalls nur mit einer Sorte von Transistoren mit jeweils der gleichen Kennlinie. Nachteilig bei einem Circlotron ist, dass man pro Endstufe einen Trafo mit zwei unabhängigen Wicklungen braucht. Dafür lassen sich dann aber auch Leistungen mit mehreren hundert Watt realisieren. Um das in Class-A umzusetzen, bräuchte man Waschmaschinen große Endstufen, allein wegen der Kühlung...

Meine Schaltung besteht aus einem dreistufigen Spannungsverstärker, der eine über-alles Spannungsgegenkopplung besitzt. Die Endstufe arbeitet im invertierten Modus, das bedeutet, dass der Eingang relativ niederohmig ist. Bei meiner Schaltung sind es 680 Ohm. Moderne Vorstufen sollten damit eigentlich keine Probleme haben, aber sicherheitshalber habe ich einen Impedanzwandler eingebaut und so einen hochohmigen Eingang der Endstufe gewährleistet. Mit dem LME49710 habe ich einem Opamp gewählt, der bezahlbar ist und bestechend gute Werte hat. 680 Ohm treibt er ohne Probleme und weil der Offset so gering ist, läuft die (eigentliche)Endstufe im DC-Betrieb. Nur vor dem Opamp ist ein Koppelkondensator vorgesehen. Wer sich sicher ist, dass sein Vorverstärker Gleichspannungsfrei ist, kann an dieser Stelle eine Brücke setzen. Jetzt könnte man denken, „hey, mein Vorverstärker treibt die 680 Ohm locker. Also lass ich auch den Opamp weg“. Das würde ich nicht unbedingt empfehlen, denn vor dem Opamp wird die Grenzfrequenz der Endstufe eingestellt. Das ginge zwar auch im invertierten Eingang, hat jedoch einen kleinen Nachteil im Rechteckverhalten der Endstufe.

Der invertierte Modus hat auch den Vorteil, dass es weniger Gleichtacktverzerrungen gibt und dass keine Masseströme fließen. Das Layout ist somit etwas unkritischer in diesem Bereich.

Nach dem Opamp folgt ein Differenzverstärker, wobei die einzelnen Transistoren als quasikomplementäres Pärchen, auch CFP genannt, verschaltet sind. Somit bekomme ich einen sehr linearen, in sich gegengekoppelten Transistor mit einer hohen Stromverstärkung. Die Spannungsverstärkung des ersten Differenzverstärkers liegt etwa bei 214. Darauf folgt ein zweiter Differenzverstärker, der aus zwei P-Kanal-Mosfets besteht und eine Spannungsverstärkung von etwa 180 hat. Das Signal trifft nun wiederum auf einen Impedanzwandler in Form von einem N-Kanal-BJT-Transistor. Der sorgt für einen niederohmigen Übergang an die Leistungsmosfets. Das funktioniert sogar so gut, dass man ohne Probleme einen Gatewiderstand von nur 10 Ohm nehmen kann. Im Gegenteil, der geringe Gatewiderstand hat hier sogar Vorteile im Hochfrequenzverhalten der gesamten Endstufe. Also bloß nicht erhöhen!

Der Leistungsmosfet bringt auch noch eine Spannungsverstärkung mit, die allerdings von der Impedanz des Lautsprechers abhängig ist, also nicht eindeutig bestimmbar. Je höher der Ausgangswiderstand, desto höher die Leerlaufverstärkung und desto besser ist die Kontrolle. Für die Resonanzfrequenz des Basstreibers bedeutet das einen sehr hohen Gegenkopplungsfaktor in diesem Bereich, woraus ein sehr kontrollierter Bass resultiert.

Der Ausgang der Endstufe erfolgt an den Sourcen der Mosfets, ähnlich wie bei einer Röhrenendstufe. Eigentlich spricht man dann von einem Transkonduktanzverstärker mit hochohmigen Ausgang. Aber durch die Gegenkopplung und die Eigenschaften des Mosfets ist der Ausgang der Endstufe trotzdem äußerst niederohmig. Ob es sich dabei dann immer noch um einen Transkonduktanzverstärker handelt, darüber lässt sich trefflich streiten, so geschehen in verschiedenen Foren. Wie dem auch immer sei, der Verstärker klingt exzellent. Die Bauteile sind dem entsprechend sorgfältig gewählt und gepaart. Im Eingang findet sich das CFP-Pärchen, aufgebaut aus gematchten 2SC2240GR und 2SA970GR. Dann zwei P-Kanal-Mosfets, bestehend aus den äußerst linearen IRF9610, ebenfalls gematcht. Und zum Schluss kommen die Treiber in Form von zwei 2SC5171. Die Leistungsmosfets sind auch gematcht und bestehen aus den allseits beliebten IRFP140N.

Die Mosfets sind auf Ugs gematcht und die BJTs auf Hfe.

Nachdem ich verschiedene Messungen gemacht habe, ist mir aufgefallen, dass Ruhestrom und Offset am Ausgang leicht schwanken, nichts Dramatisches und wahrscheinlich verursacht durch die DC-Kopplung des Verstärkers. Das änderte sich als ich den Gleichspannunganteil mit Kondensatoren abgekoppelt hatte. Jetzt wird es problematisch, wenn man den Einganwiderstand gering halten möchte braucht man sehr große Kapazitäten. Gegen Elkos als Koppelkondensatoren im Signalweg spricht eigentlich nichts...wenn man es richtig macht. Denn wenn man sie nicht mit hohen Strömen belastet und die Grenzfrequenz sehr niedrig ansetzt, verzerren sie auch nur marginal mehr als MKP-Kondesatoren.

Leider ist der Verstärker nun aber sehr niederohmig mit 680 Ohm, das bedeutet, dass man sicherheitshalber doch zu MKP-Kondensatoren greifen sollte. 47µF sind für eine Grenzfrequenz von 5Hz schon nötig. Das scheidet schon mal aus!

Also habe ich den Eingangswiderstand auf übliche 10kHz erhöht. Darunter hat natürlich die Stabilität des Verstärkers gelitten, was eine höhere Kompensation nötig machte und so die Anstiegsgeschwindigkeit ruinierte...

Daraufhin habe ich nochmals das Layout verändert, um durch eine thermische Kopplung der Differenzverstärker einen stabileren Ruhestrom zu bekommen. Es hat leider nicht viel gebracht, aber eine thermische Kopplung ist nie verkehrt. Die Schwankungen liegen im Millivoltbereich und ich nehme sie einfach in Kauf. Man müsste an dieser Stelle eine aktive Regelung einsetzten, aber das ist eine andere Baustelle.

Der kleine Schaltkreis um Q6, R9, C13 ist ein Softstart. Der Verstärker würde sonst beim Einschalten laut knacken.

Das Layout wurde noch mal kompakter und hat keine Brücken mehr.

Zurück

Schaltplan

Layout

Bestückungplan-farbig

Bestückungplan-sw

Bauteilliste


Zurück

 Aufbau:

Der Aufbau ist nicht ganz so leicht und erfordert etwas handwerkliches Geschick.

Die Bohrungen für die Schrauben der Transistoren durch die Platine haben einen Durchmesser von 6mm.

Zuerst wird die Oberseite fertig bestückt. Die noch offenen Lötpins werden erst einmal verzinnt, denn jetzt werden die Leiterbahnen lackiert. Erst dann wird auch die Unterseite bestückt. Sonst wären die Bauteile beim Lackieren im Weg. Beim bestücken der Unterseite müssen die Beinchen der Transistoren nach oben gebogen werden. Der Abstand zur Platine beträgt 10mm, also genau so lang wie die Abstandsbolzen. Es hat sich bewährt zuerst den mittleren Pin fest zu löten. So hat man noch etwas 'Luft' zum positionieren.

 Die Beinchen vorher biegen 

Zur thermischen Kopplung sind die Transistoren Q3-Q9, Q4-Q7, Q5-Q8 und Q11-Q13 miteinander verbunden. Die kleinen To-92 Gehäuse habe ich mit Sekundenkleber verklebt, was mit den beiden Mosfets Q11-Q13 natürlich nicht geht, denn das Gehäuse ist mit dem Anschluss Drain verbunden. Also habe ich eine Glimmerscheibe dazwischen gelegt und beide mit einem Kabelbinder verbunden. Das kann man auch auf dem Foto sehen.

Hier ist noch ein Bild von der Unterseite, an die rot markierte Stelle wird Q10 gelötet. Der Transistor(als Diode geschaltet) dient zur Temperaturkompensation der Endstufe und sollte so dicht wie möglich an die Leistungsmosfets IRFP140N gelötet werden. Ich habe ihn direkt auf einen der Mosfets verschraubt:

Auf dem nächsten Bild kann man sehen wie Q10 auf dem Mosfet verschraubt sitzt. Das Kabel ist zwar nicht allzu empfindlich, aber ich habe es sicherhalber trotzdem verdrillt:


Zurück

 Netzteil:

Das Netzteil besteht ebenfalls aus einer 100mm x 80mm großen Platine. Darauf sind Siebung für Endstufen und Spannungsverstäker(UD). Der Gleichrichter für den Spannungsverstärker ist mit auf der Platine, als Dioden verwende ich die fast recovery Typen UF4003. Die beiden Brückengleichrichter für die Endstufe sind nicht auf der Platine, ich verwende die großen 35A-Typen, die an das Geäuse geschraubt werden.

Genereller Tip: Es ist ratsam, beide Platinen sorgfältig zu beschriften. Man verpolt schneller als man denkt!

Schaltplan

Layout

Bestückung schwarz/weis

Board

Zurück

Zum Schluss noch ein paar Bilder vom Aufbau im Gehäuse

Das Gehäuse besteht aus Aluminium und Holz. Boden, Rück- und Frontplatten bestehen aus 5mm starken Platten. Das lässt sich noch gut mit der Stichsäge bearbeiten. Die Seitenteile bestehen aus 20mm Multiplex, die ich dunkel gebeizt habe. Den Innenraum habe ich mattschwarz lackiert, weils schöner aussieht.

Zurück

Die Messwerte: